融信集团:员工跟投爆雷
2022-06-20 21:37
昨天中午,融信集团的员工收到了一则通知,要求员工退出跟投,改为拼团购房,直接用跟投款来抵房,如果不同意退出,鉴于现状,融信将无法承诺返本分红的时间。所谓员工跟投退出方案实际上就是一个强制抵房的流氓方案,你如果不同意,什么时候拿回本金将无法保障。消息一出,瞬间炸锅,员工骂声一片。
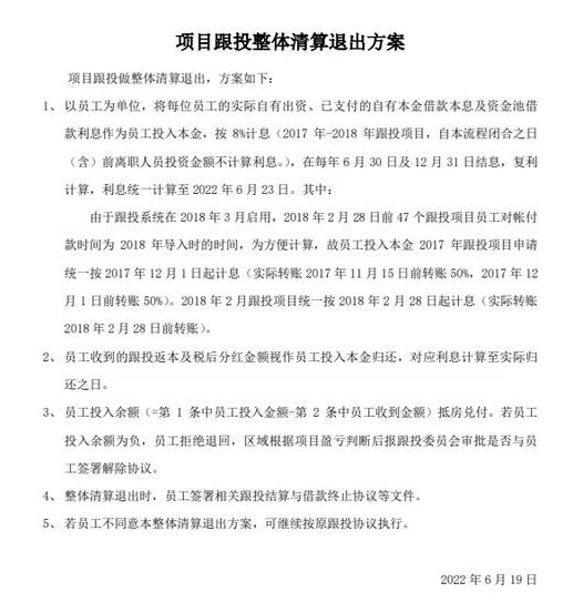
项目跟投整体清算退出方案
项目跟投做整体清算退出,方案如下:
1、以员工为单位,将每位员工的实际自有出资、已支付的自有本金借款本息及资金池借款利息作为员工投入本金,按8%计息(2017年-2018年跟投项目,自本流程闭合之日(含)前离职人员投资金额不计算利息。),在每年6月30日及12月31日结息,复利计算,利息统一计算至2022年6月23日。其中:
由于跟投系统在2018年3月启用,2018年2月28日前47个跟投项目员工对帐付款时间为2018年导入时的时间,为方便计算,故员工投入本金2017年跟投项目申请统一按2017年12月1日起计息(实际转账2017年11月15日前转账50%,2017年12月1日前转账50%)。2018年2月跟投项目统一按2018年2月28日起计息(实际转账2018年2月28日前转账)。
2、员工收到的跟投返本及税后分红金额视作员工投入本金归还,对应利息计算至实际归还之日。
3、员工投入余额(=第1条中员工投入金额-第2条中员工收到金额)抵房兑付。若员工投入余额为负,员工拒绝退回,区域根据项目盈亏判断后报跟投委员会审批是否与员工签署解除协议。
4、整体清算退出时,员工签署相关跟投结算与借款终止协议等文件.
5、若员工不同意本整体清算退出方案,可继续按原跟投协议执行。
2022年6月19日

发表回复