e租宝 2019.7.1-10:17……合肥市关于“e租宝”案集资参与人信息核实登记通告

e租宝 2019.7.1-10:17……合肥市关于“e租宝”案集资参与人信息核实登记通告


【关注】合肥市关于“e租宝”案集资参与人信息核实登记通告

合肥经侦 今天

被告单位安徽钰诚控股集团、钰诚国际控股集团有限公司、被告人丁宁、丁甸、张敏等26人犯集资诈骗罪、非法吸收公众存款罪、走私贵重金属罪、偷越国境罪、非法持有枪支罪一案(简称“e租宝”案)涉财产部分已由北京市第一中级人民法院依法立案执行,并于日前发布公告开展全国受损集资参与人信息核实登记工作。本市将于2019年7月2日至2019年8月30日期间的工作日开展集资参与人信息核实登记工作,为方便集资参与人参加信息核实登记,现将信息核实登记工作时间、核实登记流程、核实点分布及对应区域、联系电话通告如下:

一、核实登记时间

核实登记期限自2019年7月2日至2019年8月30日,每周一至周五上午8:30-11:30;下午14:30-17:30。全市各县(区)市同步启动,开展现场核实登记工作。

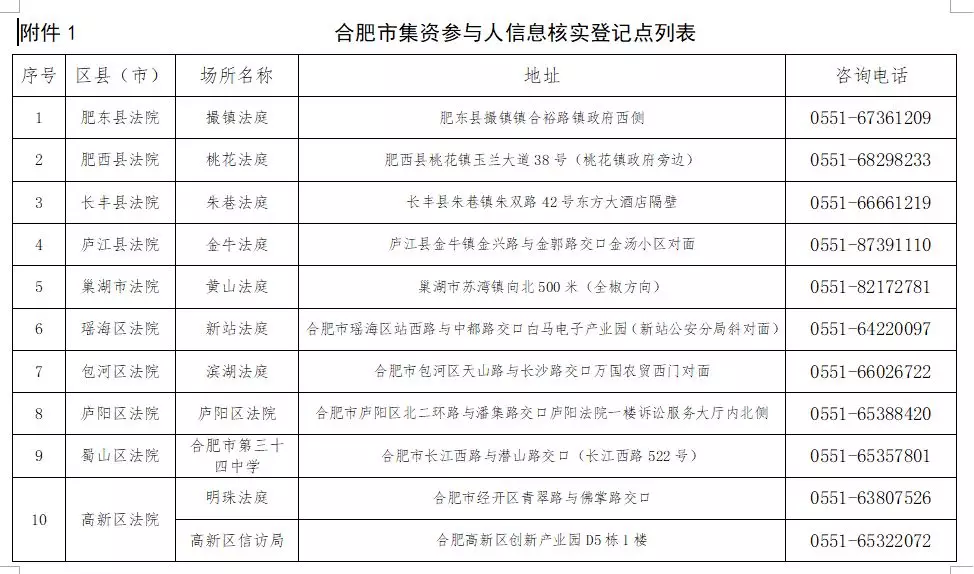
二、核实登记地点

集资参与人可以关注通告附件中的合肥市核实点所属辖区、具体位置及联系方式,及时携带相关材料至户籍地所在地或者经常居住地对应的核实点就近参加核实登记。

三、核实登记对象

具有本市户籍的受损集资参与人,以及能够证明在本市长期工作生活的外省区市受损集资参与人。

四、核实登记流程

核实登记流程包括排号等候、核实登记信息、信息确认签字等环节。确有证据证明集资信息和审计信息不一致的,将提交第三方审计机构进一步复核。集资参与人应听从核实点现场工作人员指挥,按照流程参与核实登记。

五、携带材料

1、身份信息材料

集资参与人到其户籍所在地核实登记的,应持本人身份证、户口本原件等材料进行身份信息核实;到其经常居住地核实登记的,除需提供本人身份证原件外,还需提供本人社保卡或近半年纳税证明等证明在本市经常居住的材料(原件)。

集资参与人本人不能参加的,可依照《中华人民共和国民事诉讼法》的规定,委托代理人参加现场核实登记。除提供上款所需的证明材料外,还需提供代理人的身份证原件及公证的委托书原件等材料。

集资参与人为限制民事行为能力人或无民事行为能力人的,依照《中华人民共和国民事诉讼法》的规定,由其法定代理人参加现场核实登记。所需提供的材料除第一款所需的证明材料外,还需提供法定代理人身份证原件以及户口本或监护证明等能够证明双方法定代理人身份关系材料的原件。

集资参与人已经死亡的,由其继承权利人持被继承人死亡证明、证明继承权的公证文书(法院生效判决)或有继承权的身份关系证明等材料到集资参与人所属的现场核实点进行核实登记。核实点工作人员以继承权利人身份证号码为依据开立电子账户,案款返还至该电子账户内。集资参与人有多名继承权利人的,登记第一个到核实点进行核实登记的继承权利人的身份证号码,各继承权利人之间对返还案款的分配问题由各继承权利人自行解决。

2、集资信息材料

集资参与人应持集资合同、银行交易明细或者收款收据等能证明充值、提现金额的材料办理核实登记手续。

3、收款信息材料

集资参与人应携带本人名下的银行卡并准备收款账号、开户行、开户网点名称等信息。

六、预约方式

1、合肥市集资参与人均可通过电话联系所属核实点预约核实登记时间。

2、合肥市集资参与人可通过扫描通告随附的二维码(可通过支付宝、qq、浏览器扫描)预约核实登记时间。

七、注意事项

1、此次核实登记的结果将作为案款发还的数据基础,请集资参与人及时参与,避免因不核实登记而影响自己的合法权益。

2、不具有本市户籍且无法提供经常在本市居住证明材料的集资参与人,请前往户籍所在地的核实登记点进行核实登记,具体事项请关注户籍所在地省区市发布的核实登记通告。

3、集资参与人尽量预约核实登记时间,核实点将优先为当日预约的集资参与人进行信息核实登记。

4、集资参与人应注意防范电话诈骗,核实登记机构不会通过电话、短信等方式要求集资参与人提供身份证号码、银行卡号码等个人信息,不会提出转账、验资、交费等要求。

5、故意编造虚假信息,干扰信息核实登记工作、损害集资参与人合法权益的,将依法追究相应法律责任。

合肥市中级人民法院

2019年6月26日

评论

发表回复

您的邮箱地址不会被公开。 必填项已用 * 标注

More posts