Z̳
钱包金融 2020.2.16-16:04……疫情期间钱包金融兑付的安排说明。2月17日起,每个工作日兑付比例调整为万分之六
in
那些年,我们一起雷过的网贷
钱包JR
2020-02-16
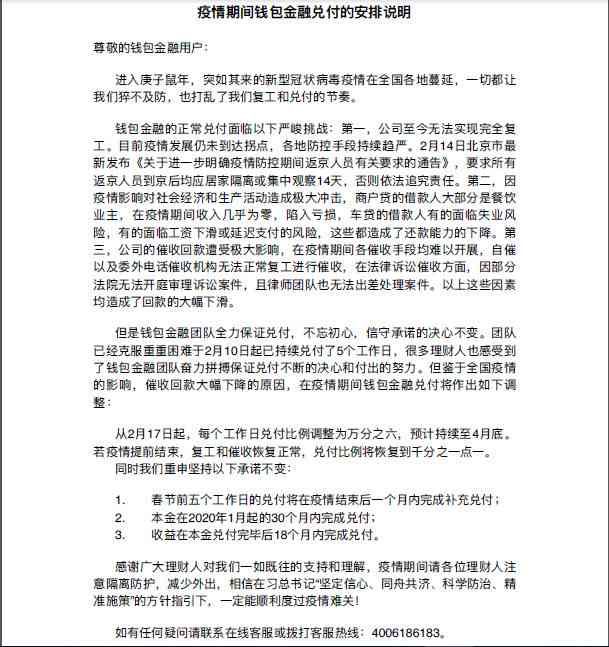
疫情期间钱包金融兑付的安排说明
文章加密说明
钱包金融
评论
发表回复
取消回复
您的邮箱地址不会被公开。
必填项已用
*
标注
评论
*
显示名称
邮箱
网站
Δ
More posts
Czech! Chladnokrevná vražda Češky Yvetty v Irsku: Maminku tří dětí měl zabít krajan, Heparinové vraždy v Brodě po 20 letech: Sedm obětí a doživotí pro Petra Zelenku, Vrchní soud za policejní úniky potvrdil vinu u devíti obžalovaných část vrátil, Partnerku ubil činkou tělo „ústecký řezník“ rozčtvrtil. Hlavu v igelitce našly děti v parku, Uprchlý vězeň dopaden. Po dvoudenním pátrání ho policisté lapili v Olomouci, Odvolací soud zrušil Drtinovi trest za hrnky s nacistickou tematikou, Muž na Ústecku ukradl čarodějnici za dvě stovky. Hrozí mu dva roky vězení, „Tu penaltu jsme podrželi”. Šéf sudích na odposlechu v sázkařské kauze, Drogový obchod se zvrhl za pokus o vraždu poslal soud střelce do vězení na 14 a půl roku, Děti brutálně útočí i jen kvůli samotnému zážitku říká žalobkyně která usvědčila brněnského teroristu, V Šanově na Znojemsku se zřítila část rodinného domu. Uvnitř byl mrtvý muž, Na ulici v Kobylisích napadl útočník muže který bojuje o život. Policie po něm pátrá, Důchodci pozor na tento nový trik podvodníků. Stačí jeden telefonát o „přeplatku za energie“ a můžete přijít o úspory, Pět let vězení pro Jana Cimického potvrzeno: Silné reakce žen které obvinily známého lékaře, ‚Porušili jste právo na spravedlivý proces.‘ Odvolací senát tepe soud kvůli Feriho žádosti o propuštění, Žena u soudu v Teplicích odmítla, že by s partnerem utýrali jezevčíka
Japan! 2026.4-6
「中国に行って”かけ子”をしてくれんか」と女性を関空まで連れ去った疑いで岡山市の男ら3人逮捕【岡山】, 朝日新聞阪神支局襲撃事件から39年 2記者殺傷「忘れるわけには」, 「受け入れられてない」 川崎ストーカー殺人事件の捜査本格化から1年 岡﨑彩咲陽さんの父が悲痛な胸のうちを明かす, 元死刑囚は死亡 請求人の妹は96歳に…名張毒ぶどう酒事件でも請求続く『再審』 重い扉を閉ざす検察の“抗告”と冤罪, 【妻の遺体を焼却炉に】「子どもの頃の夢は飼育員」旭山動物園職員を死体損壊容疑で逮捕―関係者「勤務態度は非常に真面目」殺害をほのめかすも…殺人容疑での立件には高いハードルが…間接証拠の積み重ねがカギ, 事件前に娘「別れたいが別れてもらえない」と周囲に相談 殺人容疑で“元交際相手”の男(51)逮捕 大阪・和泉市母娘殺害, “ハンマー男”が取り調べ拒否 自宅から押収した30センチのハンマーに血痕か 東京・福生市, リクルーター役の23歳男ら2人新たに逮捕 住宅侵入し、夫婦に暴行加え金品奪おうとした疑い 他事件にも関与か 東京・江東区, GWさなか福井で未明の高級ブランド店狙った連続窃盗事件~被害総額は約1億2000万円 いずれも窃盗グループが関与, “春のクマ”に異変 「冬眠入りが遅く・冬眠明けは早い」暖冬の影響でクマの生活リズムに“乱れ” クマの影響で“開園できない”観光地も, 「会いに来たよ」観光船出港の斜里町で追悼式 知床沈没事故4年, 「生きてるって奇跡」 事故でPTSDに、あの日を越えた彼女の言葉, 亡き人悼み、安全誓う JR宝塚線脱線から21年、事故現場で慰霊式, 88歳母親か 自称画家の女(62)死体遺棄容疑で逮捕 「母の面倒と絵を描くことの掛けもちに疲れてしまった」 千葉, 山林の女性遺体身元判明 同居の52歳男「妻を殺害した」主旨の説明 首と手首に切り傷 奈良・大淀町, 中国籍の男 バス停“燃やした”か リゾートホテルでも不審火, 被告人「幼少期から殺人衝動あった」 神奈川の承諾殺人公判, 10代の7%、SNS依存疑い 全国調査、若者で割合高く, 逮捕の父親 連日の「立ち会い捜査」か 供述裏付けの狙い 京都男児遺体遺棄で新事実は, “ハンマー男”公開指名手配 高林容疑者の母親「早く110番したらよかった」「出てきてほしい」 スウェット姿で逃走, 【留寿都村バス待合所放火事件】中国籍の男を逮捕・送検―容疑者は調べに対し「黙秘」貫く…警察“近隣ホテルでの不審火”との関連も捜査〈北海道〉, アイドル“推し活”仲間でシャンパンやウイスキーを窃盗か 実行役と見張り役など男4人逮捕 ライブ後に合流し犯行, 「帰れ帰れお前ら!」8年前の六本木女性殺害で海外逃亡の男逮捕・移送 被害者母親「怒りと憎しみ抱えた7年半」, 【未解決事件】遺体の頭に包丁が 湯河原女性殺害放火事件 “両手に靴下をはめた男”と“黒ずくめの男”の行方, 「母親が亡くなったがそのままにしている」母親の死体を遺棄した疑い 60代の女を逮捕 広島, “ゾンビたばこ”「エトミデート」密輸か 台湾出身の女(50)を逮捕 押収量は過去最多 「買い物するために来た」と容疑を否認…医薬品医療機器法違反などの疑い 警視庁, 質店兼住宅に押し入り115万円やバッグなど18点を強奪か 男3人逮捕 直前に歌舞伎町でも強盗未遂 東京・葛飾区, 教室で女子児童のスカート内を盗撮した疑い…小学校教師の男を逮捕 「教師になった17年前から盗撮」 東京, 【解説】『秘匿捜査』で父親を“泳がせた”可能性も 遺体移動の繰り返しが捜査の鍵になった 元警視庁捜査一課刑事が読み解く容疑者逮捕までの軌跡, 「つじつまが合わない話が増えた」周囲が語る“違和感” 安達優季容疑者の素顔 「おとなしく真面目」な一方で突然“切れる”ことも 【京都小学生行方不明】, 新映像と証言で読み解く“普通”の少年が堕ちた深淵 安達優季容疑者知られざる素顔と生い立ち【京都小学生行方不明】, 【解説】京都小学生遺体遺棄事件 SNS上でデマ拡散「不安が行き場失い臆測に飛びつきやすい」 「情報源は1つに頼らない」, 【解説】「場当たり的な行動」元捜査一課長が指摘 通学かばんや靴が安達容疑者の職場まで「同じルート上」に点在 捜査のプロも「遺体を移動させるという事件はなかった」, 多くの捜査員が1台の車のもとに…警察署内で安達優季容疑者の自宅から押収した車を捜査 京都・南丹市 11歳男児死体遺棄事件, 大阪市天王寺区の切りつけ 殺人未遂などの容疑で21歳逮捕, 「いきなり机を投げて…」逮捕の義父が起こした“ブチギレ事件”の真相 同級生が語る“複雑”家庭環境《京都男児遺体遺棄》, “通学かばん”と“靴”なぜ安達容疑者の行動範囲に?専門家「警察の動きで不安になると行動に移す癖」と可能性を指摘【京都小学生行方不明】, 【解説】「衝動的に首を絞めて殺してしまった」趣旨の供述も… 殺人立証には「高い壁」「物証や『秘密の暴露』などカギ」と元千葉県警捜査一課刑事 「証拠集めの“40日間の正念場”」弁護士指摘, 親族知人「距離のある家族」 逮捕の父親が結希さんを怒る姿に“違和感”も…遺体移動はいつ、どのように【京都小学生行方不明】, 「慌ててはる様子なかったんで」“行方不明の息子”の情報求めるチラシ配る「冷静さ」学生時代知る人は「いたって真面目やし優しい子」「まさかまさか」 遺体遺棄容疑で逮捕 安達優季容疑者の人物像とは, 知人が話す父親・安達優季容疑者の人物像 小学校時代“怒りで物にあたっていた様子”も【京都南丹市で小学生行方不明】, 「落ち着いていた」逮捕の37歳父親、安達結希さん(11)の情報求めビラ配り 遺体を複数回移動は捜査攪乱目的か【京都小学生行方不明】, “行方不明”3日後に『自宅を家宅捜索し車の運転席や助手席を細かく調べる』様子も 11歳安達結希さんの遺体を遺棄した疑いで父親を逮捕「急転直下の逮捕」の裏にあった警察の捜査, 【現場報告】男児の遺体を遺棄した疑いで逮捕された父親 自宅の捜索はきょう(16日)も 近所の人「結希さんは『犬に触ってもいいですか?』と優しく声をかけて撫でてくれる社交的な子。ショックだ」, 【解説】『秘匿捜査』で父親を“泳がせた”可能性も 遺体移動の繰り返しが捜査の鍵になった 元警視庁捜査一課刑事が読み解く容疑者逮捕までの軌跡, 「単独で遺棄した」死体遺棄容疑で逮捕の父親 安達結希さん殺害も認める【京都小学生行方不明】, 「私のやったことに間違いありません」安達結希さんの父親・優季容疑者(37)を逮捕 死体遺棄容疑 【京都小学生行方不明】, 【速報】遺体で見つかった安達結希さん(11)の遺体を遺棄した疑いで安達さんの父親を逮捕 京都府警, 【解説】「誰かに運ばれてきた可能性」“仰向け”で発見された遺体に不可解な点を指摘 遺体は安達結希さんと判明 京都府警の元捜査幹部と元科捜研が読み解く「死因不詳」の背景, 【まとめ】安達結希さんの自宅を“死体遺棄容疑”で捜索 親族からも慎重に事情聴く 山林であおむけで発見 死因「不詳」で刺し傷などの大きな外傷なし, 遺体は安達結希さん(11)と判明 死亡は3月下旬頃「死因は不詳」 行方不明から3週間 「人通りのない」山林で埋められた形跡なし, 【解説】“子どもの遺体”山林で発見 佐々木成三氏「靴下が汚れているか」 離れた場所で「靴」は第三者の関与か 京都・南丹市で小学生行方不明, 【現場報告】京都・南丹市11歳男児不明 新たに靴が見つかった現場は かばんが見つかった場所から「直線距離で5キロ以上離れた場所」, 「好みのタイプ」小田急で3日連続同じ女子高校生に痴漢容疑 徐々に犯行エスカレート 腕をつかまれ駅員に引き渡し27歳男逮捕, 「トクリュウ」関与の犯行か…東京・江東区の事務所に侵入、金品を奪おうとした疑いで男逮捕 実行役がほかに2人, 「持病があって将来を悲観した」 妻と娘を殺害か 55歳の男を殺人の疑いで逮捕 愛知・安城市, 鹿屋市殺人・死体遺棄事件 発生から4年 被害者が抵抗する間もなく殴打か, 他人のクレカ情報を利用してショッピングサイトに不正アクセスし商品盗んだ疑い 中国籍の45歳女を逮捕, 【トクサギ】~投資話でそそのかす~被害額は210万円…誘い文句は「5%程度もうかる」特殊詐欺グループの男2人逮捕”現金回収役”か―1人は直接現金受け取る〈北海道〉, 偽シャネルのピアス販売疑いで2人逮捕 フリマアプリで約800回か, 東京・広尾のブランド品買取店から“8000万円相当”の貴金属など盗み逃走 真夜中に男3人侵入、犯行の様子が防犯カメラに, 「母親を殺害した」遺体は76歳母親と判明 死因は窒息死 長野の山中に女性遺体遺棄容疑で35歳男を逮捕, 【速報】死亡の女性2人は母娘…殺人事件と断定し捜査本部設置 大阪・和泉市 首や頭などに複数の刺し傷・切り傷 死亡は8日午前4時ごろか, 公衆トイレの「フラッシュバルブ」窃盗か 無職の49歳男逮捕「80回くらいやった」, 京都 南丹 男児不明からきょうで20日目 手がかり得られず, 大阪 和泉 母娘殺害事件 現場の部屋に血のついた足跡, 就労支援したとウソの申請で給付費約3500万円だまし取った疑い 役員の男送検 別の書類偽造も発覚 札幌市, 17歳高校生も店で働き…コンセプトカフェを無許可営業か 経営者ら逮捕 少女4人が在籍 東京・歌舞伎町, 住宅に侵入し230万円相当の貴金属盗んだ疑い トルコ国籍の男2人逮捕 余罪20件か 警視庁, 「大型車の事故で車両が大破」東名阪道で大型トラック4台が絡む事故 2人がケガ 当時近くで集中工事による渋滞発生, 「枯れ草を燃やしていたら…」納屋に燃え移り火の海に 放水中に壁崩れ後ずさり 倉庫1棟全焼けが人なし 新潟, 松本美佐雄死刑囚が死亡 今年1月から癌を治療 群馬・妙義山殺人事件, 「ブレーカー交換しないと火事に」と不安あおり工事代金をだまし取った疑いで男4人逮捕 余罪約250件か, 同志社国際高校の女子生徒ら死亡の転覆事故 父親が綴る胸の内「お友達と綺麗な珊瑚礁を見る方が楽しそう」辺野古を選んだ娘「どうしてこうなってしまったのか」学校側には「現地での引率放棄をよしとした感覚には言葉を失う」, 取り調べで「反社」発言 被告が刑事裁判を要求 「黙秘権軽視」, 80代女性が約12億円被害 警察官など名乗る特殊詐欺事件か, 外国人女性らに売春場所としてレンタルルームを提供か 3人逮捕, 上野の4億円強盗事件、三つの暴力団事務所を捜索 全容解明進める, 「組織犯罪」2025年検挙の6割が14~29歳 トクリュウ型犯罪グループが台頭 暴力団構成員は過去最少 警察庁, 公園で遊んでいた中学生4人に3人組の男女が「財布あるか」現金約3万円など奪って原付で逃走 目出し帽等で全員顔隠す, 「結希くんは明るくてとてもいい子。一刻も早く見つかって」と行方不明の男子児童の親族 「祖母は半泣きで探している…」 警察は初めて通学カバンが見つかった付近の池の中を捜索 居場所につながる情報はなく, 【現場報告】南丹市・男児行方不明から2週間 6日、小学校で保護者説明会開催 当日の経緯・今後の対策が語られるか 不安広がり「外に出るのも嫌がるレベル」と保護者, 「めちゃめちゃ優しい方」同居の父親(71)刺殺か 無職の息子(42)逮捕…現場は愛媛 神奈川で発見・逮捕, 20代くらいの茶髪の女がたばこ300箱万引きか 車を急発進させ追いかけてきた女性が転倒し負傷 強盗致傷事件として捜査 浜松市, 斎場でエアコンの室外機や祭壇の仏具など盗難、火葬炉などへの影響調べるため当面は利用を休止, 宮城保育士殺害、懲役21年確定 知人の22歳男, 赤ちゃんを自宅で殺害した女を起訴 首を手で圧迫し殺害 遺体をビニール袋などに入れ自宅のクローゼットに(山形), 「黒煙が充満」「ビルから飛び降りたホステスも」死亡者118人⋯昭和最悪の火災事故『千日デパート火災』はなぜ起きた?(昭和47年の事件), “ポケセン”刺殺事件 元交際相手の男「まわり巻き込み死ぬしかない」ストーカー規制法違反疑いで逮捕の際, 小屋からチェーンソーなど盗んだ疑い 21歳男2人を逮捕 「群馬県で10件くらいやった」窃盗繰り返したか, 高齢男性宅の金庫強盗で「実行役」27歳~35歳の男3人逮捕 闇バイトに応募か 千葉・君津市
Vietnam! 2026.5
Tài xế xe Grab truy đuổi khống chế kẻ cướp điện thoại của sinh viên, Khởi tố 6 đối tượng lừa bán “đồng đen” giả chiếm đoạt hơn 300 triệu đồng, CLIP: Táo tợn vào sân trộm xe rút hung khí đe doạ chủ nhà, Lệnh bắt tạm giam Nguyễn Văn Nhựt sinh năm 2002, Nhóm đối tượng vác phóng lợn mác tự chế chém nhau náo loạn quán nhậu, Hé lộ thủ đoạn lừa đảo số tiền hơn 88 tỷ đồng của nữ nhân viên ngân hàng Phùng Thị Minh Hằng, Khởi tố người phụ nữ thuê nhóm thanh niên gây thương tích người chồng tại Phú Quốc, Đôi nam nữ cướp giật nhiều vàng của chủ tiệm bị bắt, Kế hoạch bắt cóc đại gia ở TPHCM của nhóm người Trung Quốc, Vụ Nguyễn Đỗ Mỹ Anh trộm 10 tỷ đồng trang sức của mẹ bạn trai: Thông tin bất ngờ về nữ thủ phạm 19 tuổi, Thua bạc nhân viên giao hàng hoang báo bị cướp, Quyết định truy tìm Nguyễn Thị Thu Hiền SN 1979, Tên cướp ở TPHCM thấy hối hận sau khi ra tay với cô gái lúc rạng sáng, Bắt nghi phạm cắt trộm cáp điện cao tốc Vĩnh Hảo – Phan Thiết
U.S.! 2026.5
Weinstein rape accuser wrote a note to herself. It ended up in evidence, How investigators say the killings of two University of South Florida students unfolded, Suspect arrested for allegedly running meth lab at Michigan State University’s largest academic building, May Day protests ramp up in LA as agitators descend on federal building, Kentucky man charged in deadly bank robbery after high-speed chase, CNN video analysis: Gunman raised shotgun as he stormed security at press dinner
发表回复