监委会选举简历解读:1号刘静思 2号张越
小财 今天
亲爱的财迷,咱平台监委会选举正在如火如荼地进行中,你投票了吗?
咱财迷都期望选举出专业、负责且有担当的监委会成员, 期待他们能在平台良性清退过程中发光发热,切实维护广大出借人的利益,保障自身权益。
但18位候选人,该选谁?
小财认为,了解才能更好地做出选择。因此,从今日起,小财将按照监委会选举候选人顺序,每日为大家解读1-2位候选人简历,希望能帮助各位财迷更好地了解18位候选人的特点,以便做出投票选择。
1号候选人:刘静思
自荐简历优势:
1、具有丰富的资产清理与拍卖经验,擅长处理各类财务报表。2、具有群体性权益事件处理经验,擅长组织、沟通与协调。3、住所相近且时间充裕,便利参与良性清退工作。4、做事认真,执行力强,主张清退过程中“铁腕催收”。
完整简历与视频如下:

小财解读:催收是持续兑付的关键,1号候选人丰富的财务处理、清产核资与政务沟通经验或可在方案制定、监督与执行方面起到重要作用。
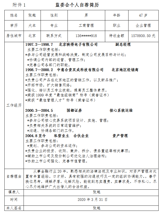
2号候选人:张越
自荐简历优势:1、金融行业资深从业人员,熟悉相关法律法规,具有丰富的资产处置经验。2、逻辑缜密,有说服力,善于沟通并有效调节矛盾,维持平衡。3、具有丰富的企业管理经验
完整简历如下:

小财解读:监委会由出借人选举产生,如何协调及平衡出借人群体间的利益诉求尤为重要,目标一致并同心协力才可以切实保障广大出借人的根本权益,2号候选人或可起到重要作用。 以上就是小财今日的简历解读啦,希望能帮助各位作出投票选择。最后,小财还想再提醒一遍:
确权后才可以行使投票表决权哦
发表回复