Z̳
融金所 2023.3.28……【自媒体】2023-03-28 22:30 发表于湖北
经费支出
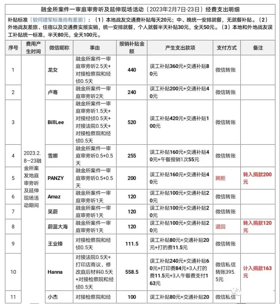
2023.2.8~23,融金所案件一审庭审旁听及延伸现场活动,参加战友达23人,经费支出14373.43元,账目明细公布如下
in
那些年,我们一起雷过的网贷
文章加密说明
融金所
评论
发表回复
取消回复
您的邮箱地址不会被公开。
必填项已用
*
标注
评论
*
显示名称
邮箱
网站
Δ
More posts
密码保护:Nepal! टीकापुरबाट लागू औषध सहित ७ जना पक्राउ, कम्बोडियाबाट ४६ नेपालीको उद्धार, Protests Erupt in Kathmandu Demanding Justice for Inisha BK Murder Case, Bardiya Police Seize 280g of Brown Sugar Arrest Four Youths Including Two Indians in Drug Bust, Hundreds of Nepalis still trapped in Cambodian scam compounds despite crackdown, Interpol questioned Nepal’s Deuba case. Authorities have now responded, Two injured in elephant attack incident, 8-year-old girl kept tied with a rope, Bheri Hospital resumes OPD after police arrest a man accused of threating doctors, Six held with counterfeit Rs. 20M, Bill book fraud: 16 detained in Kathmandu police operation, Sexual Violence Against Women and Girls Remains a Challenge in Mahottari, Supreme Court Halts Confiscation of Jagadamba Kumari Rana’s Excess Land, Supreme Court Reserves Verdict on ‘War Crimes’ Case Against Prachanda and Baburam Bhattarai, Gen Z representatives reject government’s invitation for constitution amendment talks, Rights activist Ruby Khan continues hunger strike seeking justice for victims, 50 landless settlers from Balkhu and Bansighat get registered, Government’s bulldozers clearing squatter settlements, Former PM KP Sharma Oli and Ramesh Lekhak Detained at Kathmandu District Police Complex, Former Prime Minister KP Sharma Oli Taken for Health Checkup After Detention, Indian SSB Seizes Large Quantity of Codeine Cough Syrup at Nepal Border Two Arrested, Complainant Accuses Prosecutor of Shielding UML Secretary Mahesh Basnet in Sexual Assault Case, Nepal Police Apprehend Man Who Killed His Father After One and a Half Months, Cyber Crime Alert: Man Arrested for Defaming Minor on Social Media, Husband shoots wife dead, Husband-wife dies when truck hits bullock cart, दार्चुलामा बृद्वाको हत्या दुई युवक पक्राउ, Bodies of three Nepali killed in Meghalaya coal mine blast cremated in India, Nepali gang members arrested in ₹1.3 crore Jubilee Hills house robbery, Poll pressure may keep Karki panel report under wraps, 333 foreigners arrested in six months on various charges, Husband arrested for alleged homicide of wife, Anger over corruption and nepotism fuel Nepal’s deadly protests over social media ban, Protestations au Népal, La police ouvre le feu sur des manifestants au moins 19 morts, Le Parlement en flammes au Népal, démission du premier ministre, Growing web of Chinese criminal activity in Nepal raises red flags, Madhesh sees a spike in gruesome murder cases
密码保护:Belarus! Беларуску затрымалі ў Італіі па запыце з Мінска, Минчанка отдала мошенникам 200 000 рублей и поехала в гостиницу ждать чуда, Школьницы приехали на экскурсию но обокрали магазин – что вынесли, Черный обувной “маркетплейс” вскрыли в Беларуси – задержания проводил ОМОН, Белоруска заразилась бешенством от кошки и не пошла к врачу, Белорус хотел насильно остричь волосы жене – ему грозит “уголовка”, Хроника происшествий по Миорскому району, Житель Браславского района вырастил мини-плантацию конопли, чтобы «успокаивать нервы», В период с 4 по 10 мая на территории Витебской области зарегистрировано 35 киберпреступлений, Трагедия в Верхнедвинском районе: гость убил приятеля и сутки провел в доме с его телом, В Шумилино пьяный мужчина пытался застрелить милиционера из табельного оружия, Жителя Витебской области задержали за пропаганду нацизма, Дружеское застолье обернулось кражей. Как судебные эксперты вычислили похитительницу 130 тысяч российских рублей в Оршанском районе?, Преступную схему в сфере АПК вскрыли в Витебской области, У Харкаве суд працягнуў утрыманне пад вартай беларускага добраахвотніка Жэрара. Ён патлумачыў адкуль у яго былі 1.4 мільёна еўра, Міколу Аўтуховіча вярнулі з калоніі ў гродзенскую турму, Старонку ў фэйсбуку Паўла Севярынца прызналі экстрэмісцкай, Беларус пад выглядам запчастак перавозіў 111 кілаграмаў гашышу, Хлопец з Гродна закруціў хітрамудрую крымінальную схему з падменай тавараў з маркетплэйса, У Познані гінеколаг выдаліў 24‑гадовай беларусцы матку і яечнікі без яе згоды. Яму пагражае да 20 гадоў турмы, В Беларуси раскрыта крупная схема нелегальной миграции из Средней Азии, Семья из Минска планировала убить по “расстрельному списку” 40 человек, Мать в Беларуси принуждала дочь заниматься проституцией – СК, Назвали официальную причину смерти белоруски в Мьянме, Нелегальный самогонный завод накрыла милиция: больше 11 000 л браги, Найдено тело пропавшего Максима Зеньковича – его искали почти неделю, Убили и закопали в лесу: СК делится подробностями жуткой истории в Минске, Белорус организовал “бизнес” на милостыне – ему вынесли суровый приговор, Менскі гарадскі суд разгледзіць скаргу Ніны Багінскай, што збіла на пераходзе насмерць школьніка, Несовершеннолетний мотоциклист-бесправник и его пассажир погибли в ДТП в Смолевичском районе
Cuba! 2026
Informan sobre desconexión del sistema eléctrico desde Ciego de Ávila hasta Guantánamo, Condenado a 12 años un trabajador del Hospital Provincial de Santiago de Cuba por robar combustible, Cacerolazos en La Habana tras un déficit de más de 2.000 MW que podría repetirse hoy, Una mujer es asesinada en su hogar de Cienfuegos por su ex pareja, Una joven madre de 32 años es asesinada en plena calle por su ex pareja en La Habana, Manifestantes en protestas en La Habana son reprimidos por la policía, Dama de Blanco Sissi Abascal fue excarcelada bajo la condición de exiliarse, Difunden imágenes de presuntos implicados en la muerte de un joven en La Lisa, Mailén Díaz habla de apagones y asegura que Cuba necesita “un cambio”, Madre cubana y su hija arrestadas en Doral acusadas de defraudar clínica dental donde trabajaban, EE.UU. evalúa acusar a Raúl Castro por derribo de avionetas de Hermanos al Rescate, Cuba charges 6 suspects with terrorism over fatal shooting involving U.S.-flagged speedboat, Detenidos en La Habana diez panameños acusados de “propaganda contra el orden constitucional”, Cubano se quita la vida con una soga por asfixia económica en Mayabeque, Condenan a empleada de correo a cuatro años de prisión por robar pensiones y giros en Ciego de Ávila, Cuba’s Deputy Foreign Minister Carlos Fernandez de Cossio walks to give a declaration about a deadly boating shooting in Cuba waters, Cinco trabajadores condenados en Las Tunas por malversar más de 600 000 pesos en alimentos, Policía decomisa más de 90 libras de carne de res en Santiago de Cuba, Mayra Espina: “En la espera todavía es posible ser un país peor”, Doble tragedia sacude a Campechuela Granma, Un recluso asesina a una enfermera en Sancti Spíritus, Asesinan a enfermera en La Yaya Sancti Spíritus. investigan responsabilidad de recluso con antecedentes por homicidio, Santiago de Cuba inicia el año con un feminicidio
Maldives! 2026
Woman sentenced to 6 years for blackmail pornographic material, Over 250 expatriates taken into custody during Operation Kurangi, Police seize over 1KG of drugs in Malé arrest 2, Nine including two women detained from protest demanding journalists’ release, އިހުތިޖާޖުގެ ތެރެއިން ހައްޔަރުކުރި 9 މީހަކު 15 ދުވަހަށް ބަންދުކޮށްފި, ޑައިމޯފިން ޓްރެފިކްކުރި ދެ މީހަކު އުމުރަށް ޖަލަށްލުމަށް ހުކުމްކޮށްފި, Criminal court orders “Aisha” documentary be withheld along with statements on case and victim, Lawyers claim Easha was denied the right to defend herself amidst documentary probe, ޝަމްޢާން ނެޓްވޯކުގައި ހިމެނޭ އިމިގްރޭޝަން އޮފިސަރު އިބްރާހީމަށް 11 މަހުގެ ޖަލު ހުކުމެއް, ހަމަލާ ދިނީ ކެންސަރު ބަލީގައި ފަރުވާ ހޯދަމުން އަންނަ މަންމައަށް ތަކުރާރުކޮށް ފުރައްސާރަކުރުމުން, ކުޑަ ކުއްޖަކު ގްރޫމްކޮށް، އެކްސްޕްލޮއިޓްކޮށް އެ ކުއްޖާއަށް ޖިންސީގޯނާކުރި ކަމުގެ ތުހުމަތުގައި ދެމީހަކު ހައްޔަރުކޮށްފި, Ten Arrested in Social Media–Linked Financial Fraud Case, ދެ ކިލޯއަށްވުރެ ގިނަ މަސްތުވާތަކެތި ވައިގެ މަގުން ރާއްޖެއަށް އެތެރެކުރަން އުޅުނު ތިން މީހުން ހައްޔަރުކޮށްފި, Four expatriates arrested for alcohol sales in Male’ have been handed over to Maldives Immigration for deportation, ޑްރަގް ވިޔަފާރީގައި ހައްޔަކުރި ނޭޕާލް ކުއްޖާގެ ބަންދަށް އިތުރު 20 ދުވަސް, Three arrested over attempt to smuggle over 6kg of drugs at airport, Five arrested for illegal alcohol trade on a safari boat, ރާއްޖެއަށް މަސްތުވާތަކެތި އެތެރެކުރި ދެ މީހަކު ވެލާނާ އިންޓަނޭޝަނަލް އެއާޕޯޓުން ހައްޔަރުކޮށްފި, Court orders Sunny Umar to remain in custody pending trial, 96 massage parlors closed since December operation: President, މަސްތުވާތަކެތީގެ މައްސަލައެއްގައި ހުޅުމާލެއިން މީހަކު ހައްޔަރުކޮށްފި
发表回复