草根投资 2019.7.6-15:36……关于债权催收和资产清收的那些道道
关于债权催收和资产清收的那些道道



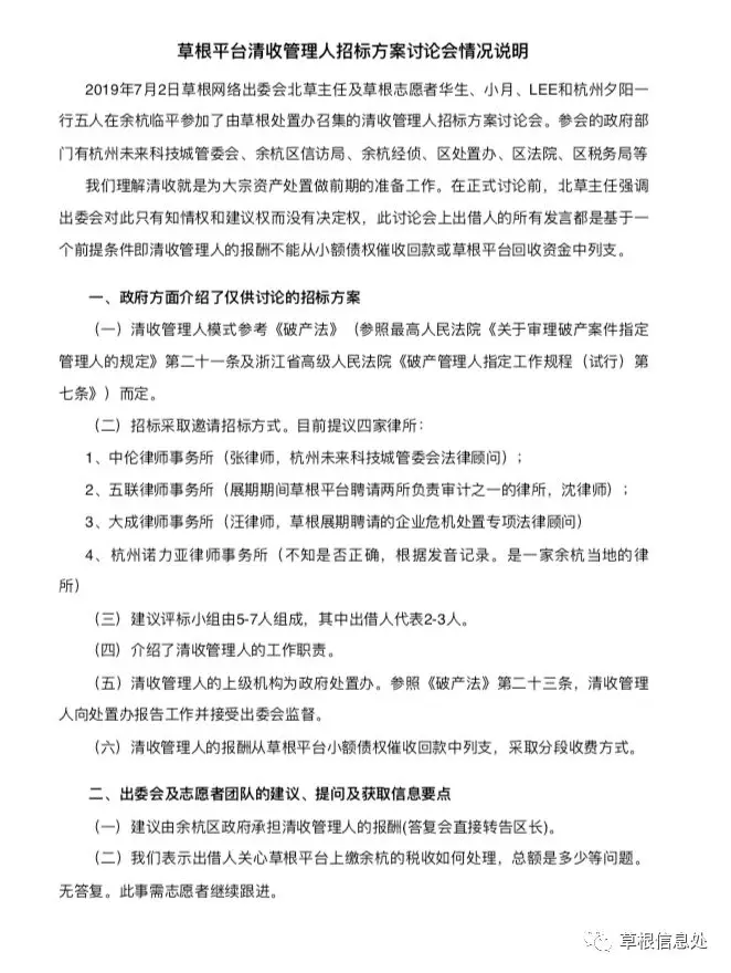
出委会从开始就反对聘请律师团队来管理清收事项,因为这样会极大的增加清收费用,而且邀标律师大部分为草根展期的律师,涉嫌展期问题尚无结论。
作者本人的悄悄话:催收的钱都让律师所拿走了,我们还剩下什么。这是又打算割一茬吗,我相信这仅仅是开始。
草根投资 2019.7.6-15:36……关于债权催收和资产清收的那些道道
关于债权催收和资产清收的那些道道



出委会从开始就反对聘请律师团队来管理清收事项,因为这样会极大的增加清收费用,而且邀标律师大部分为草根展期的律师,涉嫌展期问题尚无结论。
作者本人的悄悄话:催收的钱都让律师所拿走了,我们还剩下什么。这是又打算割一茬吗,我相信这仅仅是开始。
发表回复