草根投资 2021.11.17……叁间小屋。注意:不是三间小屋。……当初两所报告,“信心”满满,四大资产净值覆盖待偿本金,一时间星辰大海,满眼都是金总好

富建酒店进展:接受法庭调解

酒店评估价值5.7亿元,尚有其他3千多万的负债官司;

双方皆表示愿意接受法庭调解,优创方同时强调自身经营遇到困难。

查看庭审实况,请进入中国庭审公开网,搜:叁间小屋。注意:不是三间小屋。

http://tingshen.court.gov.cn/live/24905267


看到评估报告,比较失望

当初两所报告,“信心”满满,四大资产净值覆盖待偿本金,一时间星辰大海,满眼都是金总好。


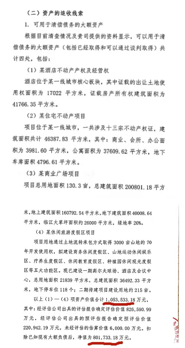
所谓的四大资产:富建酒店、虹桥公寓、贵州某地产项目(金百汇项目之一),衢州天苍岭。

从已披露的各类法院审理的数据看:富建酒店5.7亿(优创已支付3.6亿);虹桥公寓起拍价格25亿元一拍无人竞价(广东省高院判决需支付平安德成29亿元);衢州天苍岭已进入破产清算程序由衢州市法院进行处置,尚需支付各类债务2800万元;金百汇12亿,目前在大成律所的主导下已完成资产保全工作,地产项目销售当中。

评论

发表回复

您的邮箱地址不会被公开。 必填项已用 * 标注

More posts